#TyasDigitalProject #7
What is the Digital and Social Media Division Roles and Responsibilities ?
- Based on page 9 from the Altimeter Research, executives and senior leaders now drive Digital Transformation Initiatives. Change agents are heralded as the
human sparks for the digital transformation of an enterprise. Champions for digital transformation are on the front lines to comprehend the impact of and potential for disruption in their work and their organisation at large. Change agents are instrumental in moving organisations along
the maturity model from the Business as Usual stage through Present and Active.

- On page 28 from the Altimeter Research, Steering Committees on the Front Line of Managing Digital Transformation. The earliest forms of digital transformation take root in pockets and corners throughout a business as change agents experiment with digital possibilities in their own work sphere. As they learn and gain traction, they seek to enlist colleagues within their group and supporting business units.
The above facts from the Altimeter shows how it should happen ideally on an organisation. On our case, there was no Steering Committee just support from the management leaders on any initiatives done by Digital and Social Media team.
Based on my experience, Digital and social media division was part of the Centralised Marketing and Communication Department. Previously, it was an initiative from the PR division to support any communication requirements through online. Being with the new division set apart, we need to define the new roles and responsibilities of the Digital and Social Media Division. It would also define based on what was agreed on the management meetings on the first 3 months I have arrived at PSF, the findings of the current condition of the organisation and what was the needed on our daily basis or the requirements knocking on our door. But first we would also should reflect our role with the roles given by our peers at CMC, brand management, PR and creative division. As we understand, we are a team of services and so any KPI of the digital and social media division will reflect theirs and vice versa. And when we look at it a bigger picture, also as part of the organisation. We must never forget that any projects or any activities that has any goals towards the mission will be reflecting each other KPI’s of the organisation. The main goal is good management, as efficient and effective as possible.
Let’s talk about the challenges.
Of course the scope was mainly marketing and communication. But we understood very well that we can never be avoid the outcome on whatever activities or information we throw out online. For example, any question regarding donations or tuition fee or any customer services matter and so on, we need to be ready. We cannot neglect them; we need to know what to do, and we have to answer them no matter what. No matter if we provide the actual service on offline or not. When you open the faucet; water will come pouring out. Once you open the online channel, your audience would always use easiest access to ask or share a point of view. That is why Customer Experience is very much needed to understand however the offline is ready or not. The main objective is to be prepared. Know what do to, where to go and how. Because at that point, the misconception is digital = marketing, only. Challenge 1.
In addition to that, managing digital and social media was that not necessarily only managing the digital channels itself but also managing the people on each channels, their incoming questions, their feedbacks, the voice, networks, the relationships, the perceptions that arise, the discussions, and so on. In this case, the same level of importance is to manage the followers or we can would describe them our audience on each channel. And the way to manage them is similar like handling a community.

Crafting a Digital Strategy, by Altimeter.
Challenge 2. Looking at the whole picture, ideally each brands are responsible for their own channel. Granted that everybody wants to go online. It was an argument of division of the responsibilities, the understanding of whose budget for any online activities meaning the budget priorities, and catching up on the knowledge. We must move forward, and we cannot wait. So we had to make a decision, but with whatever the action that we obtained, I was determined to make it a learning process for all, and not just for the Digital and Social Media team only. Having that as one of the goal, the service support we provide will also need to accommodate whatever was lacking while the organisation begins to learn.
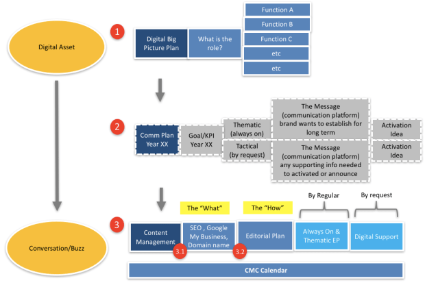
However small the Digital and Social Media Division was, the answer to the above challenges is management resource. Centralised Digital Services is how we support through skilled human resource, managing production and tools. Based on the above findings, we have managed to established the structure of support services as follows,
- Centralised content management
We manage, develop, execute editorial content for daily social media feeds based on the Thematic Yearly, Monthly, Daily messages that needed to be always on regularly. We also provide any by request editorial content that needed to be announced or activated on social media from any functions of the brand. Including, supporting as live reports and article coverage.
Editorial plan management that are centralised are important as we match each brand’s thematic message or campaign that fits in with the aiming and agreed yearly goal or KPI of company. We should always look all the view it in a bigger picture yet develop it suitable for each brand agendas. The goal is to match all correspondences to the same voice consistently. At least for the 1st step, when who we are should represent the digital community that the company or the brand wants to attached, identify the content itself as it the key currency to open doors and building a strong platform for its online presence, through communication itself.

- Centralised maintenance and new developments
With so many digital assets to manage, we started to search vendor that could support more to the technical aspects. The role to support are not only new developments but also maintenance upgrade. With centralised maintenance support we were able to reduce cost from 15mio rupiah per month to 2 mio rupiah per month per main website.
Our partner, Gagas Imaji, made a management tool for us and any other department to file in any projects or any needs regarding digital. It is to support us to manage better in the end. This tool of course makes it easier to manage the monthly quota for maintenance needs, understand the progress and workflow . And this is also to support procurement policy that we needed to comply.
- Centralised payment gateway
With 10-14 brands on the go, understanding the needs to be ready for customer experience we initiate a partnership programs with payment gateways with us corporate level. That way, everybody can use the services and it will save time and hassles. These partnership learnings involve IT, Legal and Finance department in which the we spearhead the project. For customer to be able to donate or pay their tuition, now or then, it was initiated for us to be prepared. Truth be told, it was one complicated project and it took so many back and forth never ending meetings. However happy to say both division was so supportive and eager to learn. At that time, the payment gateways ready for PSF was Paypal, BCA CC & Recurring and BCA KlikPay.
- Centralised digital partners
We started to connect with supporting partners to support and try to cater the needs for each brands. Trials and learnings to understand more about social media management tools and also online data management tools. the exploration alone took us at awe of the learning and most of all t he possibilities of what we can do based on the investment alone.
Questions like, what they can do, what are their services and advantages, what is the difference between directly partner with google and media agencies, plus minus, the comparison between products, and so on. With Hootsuite, we got a good first starter deal of discount package, many thanks to Tommy Galantomos, Alex Tangidy and Crystal Jiang for your kind support, trainings and endless skype call and google hangouts, you guys were always there for us.
And in the end, it is all about the network we need to build and established that one day should benefits us.
- Centralised Digital Community Management.
We manage digital communities for each brand and ensure the consistent voice on each online channels, therefore we are the admin and we have the ability to moderate, listen and manage the audience on each digital community on each channels.
And to serve any functions going online, we are the also the online representative that coordinates with each functions of the brands that provides offline. We initiate for each brands or business units to work together through a draft agreement of service level.
To support this function we have an additional role that we provide. A direct access and network of social communities related with the organisation. We manage and build relationships with bloggers, netizen, leaders and activist from many social communities that relates with our pillars in PSF.
We have four pillars to serve. And each pillars has their own initiative activities. From education, women empowerment, entrepreneurship to compassionate relief. Indonesia is a large country with an exception trait and characteristic. Kinship, togetherness, a part of the family. We like to get together. All the time. We love to come together as opposed to standing alone. We love to be associate with a group as part of the family. This is why we have so many sorts of community based activities around Indonesia. And that is also why Indonesia users based on social media are mostly higher than other countries.
Social media again as a technology channel that is user based tool. And to manage all the voices online is just like managing a community. That is why we started to hire social media specialist or we can say passionate people of social media that is also a part of many community. They known and is a part of a social movements or community. So when we need to engage or other departments needs a certain type of audience it is easier to approach and invite.
Along the way, the team, initiate an opportunities that could bridge together between netizens, online influencers, senior bloggers with PSF as an organisation. Certain activities of PSF Bloggers competition and PSF Senior Bloggers and Influencers Gathering allows us to build relationships, introduce on a personal level, share our side of the story, and explain what we do, why we do it.

Indonesian Senior Bloggers and Online Influencers. Above, Left to Right, Bangwin, Moltulz, Kreshna Aditya, Ndorokakung, Amril Taufik, Iman Brotoseno, Didi Nugrahadi, Below, Left to Right, Ainun Chomsum, Valensia JustSilly, Simbok Venus.
PSF that was previously known as far out there, nobody knows who you are, got a chance to share our story of what we envision and the missions through PSF Pillars. The first level of engagement was surely established after this. Engagement here means, get acquaintance, a comprehensive knowledge, build relationship. Of course what is important to understand that how this relationship could grow for later opportunities like collaboration in the future or would become more easier for PR team if need for a crisis. It is also important that it allows everyone from PSF to start building that relationship however it was initiated by the Digital and Social Media team.

PSF Media and Bloggers Camp

Obrolan Langsat to introduce Bait Al Kamil.

The edubloggers. A group of bloggers that is passionate about education in Indonesia
So based on the ability of Digital Centralised Services, we were able to identify the layout all establishments from from digital infrastructure development to digital activations and implementation support.
And as result, on the last year we have accomplished this.

Next, the Digital and Social Media Team.
